高新技术企业认定评分标准表及细则解读、加分项详解
很多企业都以为,高新技术企业认定的申报只需要满足八大条件即可通过。NO!事情可没那么简单,高新技术企业的申报还需要受到“分数”的限制。就像那些年我们经历过的考试一样,我们的及格分是60分,高新技术企业的“及格分”则是70分以上,这个还不包括70分。也就是说,企业如果想要成功申报高高新技术企业,在这个评分中必须要拿到71分以上的分数。
那么高新技术企业的评定是从哪些方面进行打分、各部分的评分细则又是如何、企业要如何准备材料才能获得高分呢?今天中芯国睿将就这几个问题来给大家详细讲解。

高新技术企业的评分依据企业创新能力主要从知识产权、科技成果转化能力、研究开发组织管理水平、企业成长性等四项指标进行评价。四项指标分值结构如下图表:

1、知识产权(≤30分)
其中知识产权的评价指标将从以下几个方面进行评分:

如果我们再对这张表细分,就是:

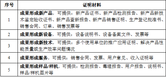
需要提供的证明材料有:

中芯国睿解读:
知识产权这一项考察的重点除了专利类型和数量之外,还会重点考察的知识产权与公司主营业务的关联性及知识产权本身技术先进性。、
首先,新的评分标准明确了对知识产权采用Ⅰ、Ⅱ类分类评价方式,摒弃了过去不分类别只做数量要求的操作方式,同时在知识产权数量的评分上凸显了只有具备Ⅰ类知识产权,才有可能获得数量评价的8分满分。一次对一般企业而言,授权发明专利对于高新认定的意义进一步提高。

其次,强调的一点是,新的管理办法取消了对知识产权获得时间的要求,但是已经作为Ⅱ类知识产权且申请过高新技术企业的实用新型专利和软件著作权,不能在高新技术企业的再认定中使用,而Ⅰ类则无此限制。
再次,新的政策明确了授权通知书+缴费收据可作为授权证明手续使用,与以往相比相对宽松。
中芯国睿提醒,在知识产权的关联性方面的编写上,企业需要注意,资料的填写不能套用已有的模板,需要写出企业知识产权核心技术与主营业务真实的关联性,这个部分的内容关系到知识产权这个指标的单项评分,因此这部分的内容需要申报人员与企业研发部门的负责人共同完成。
而知识产权的先进性方面,一方面材料叙述要能够自圆其说,另外一方面要有对比举例,如与本企业先前的技术进行对比,或与竞争对手的技术进行对比,从而体现出先进性。
最后,如果高新技术企业申报准备提交的知识产权有多个权属人时,仅限一个权属人使用,确认了以往认定中关联企业共有知识产权的问题。
2、科技成果转化能力(≤30分)

除了知识产权指标外,科技成果转化能力也是一项非常重要的指标。
首先,我们要明确几个重要的概念,科技成果是指通过科学研究与技术开发(成果的来源)所产生的具有实用价值的成果(专利、版权、集成电路布图设计等)。而科技成果转化则是为提高生产力水平而对科技成果进行的后续试验、开发、应用、推广直至形成新产品、新工艺、新材料、发展新产业(转化结果)等活动。
科技成果的转化,不能局限于企业已经销售产品,其中产品的加工工艺、关键部件的加工工艺、特殊设备的装配工艺、与产品相关的设计服务、设计服务方案、咨询服务方案等都可以做为科技成果转化。同时,科技成果转化也不能仅仅局限于具体的产品,尤其是同类型的产品,这样的成果转化容易被否决。

科技成果转化的资料,需要尽可能的丰富且能相互呼应,与某项成果转化相关的合同、发票、设计图纸、设计方案、技术诀窍、检测报告、查新报告、说明书、操作手册等等资料都可以作为科技成果转化的资料。如果企业的某些资料相对较少,则可以尽量多挖掘相关技术资料。
中芯国睿提醒,科技成果转化的命名要特别重要!科技成果转化的名称可以与合同和发票的名称不一致,但是名称一定会体现该成果转化的核心技术特点,例如智能、环保、节能、高效等等。
3、研发组织管理水平(≤20分)

研发组织管理水平是可以进行针对性的完善,这部分的分数要争取拿到20分的满分,提供的管理制度文件,需符合企业实际情况,是切实可行的制度,文件中的部门名称、表单、要与公司实际情况和申报材料相关附件保持一致,最好能提供各项制度实施的证明材料,如统一性的发文、完整的研发组织架构图、主要负责人(这个负责人是通过公司红头文件确定的)、无形资产(包括商标、专利、软件著作权要具备相关的无形资产管理制度)、研发设备等固定资产的管理要匹配完整的管理制度等。上传的资料内容中有丰富的图片的话可以更好的展示公司的整体实力,提升企业整体申报材料质量。
中芯国睿提醒!研发管理水平的上传资料一定要整洁、美观!所有的佐证材料格式力求正式,每份材料要有公司的logo,所有的内容进行彩色打印,彩色扫描,彩色上传。
4、企业成长性(≤20分)

这项指标将选取企业净资产增长率、销售收入增长率等指标对企业成长性进行定量且客观评价。
以上两个指标分别对照下表评价档次(ABCDEF)得出分值,两项得分相加计算出企业成长性指标综合得分。
指标计算方法
净资产增长率=1/2 (第二年净资产额÷第一年净资产额+第三年净资产额÷第二年净资产额)-1
销售增长率=1/2 (第二年销售额÷第一年销售额+第三年销售额÷第二年销售额)-1
其中,
① 净资产=资产总额-负债总额
② 资产总额和负债总额应以具有资质的中介机构鉴定的企业会计报表期末数为准
③ 企业净资产增长率或销售收入增长率为负的,按0分计算;
第一年末净资产或销售收入为0的,按后两年计算;
第二年末净资产或销售收入为0的,按0分计算。
财务方面需要准备以下证明材料:

高新技术企业的四项评分标准当中,知识产权和财务指标这两项指标,在项目申报之前的预估评分是相对固定的,企业可以采用一定的方法将这两项指标进行提升。企业在财务这个指标上需要确保年度审计报告中的数据一致性,包括每份审计报的年初数据和年末数据的对应。且年度审计报告、研发专项审计报告及企业所得税纳税申报表的研发费用要保持一致性。同时,在高新技术产品的专项审计报告中要对企业的总收入进行审计说明,包括征税收入和不征税收入,都要明确说明。
目前来说,企业在申报高新技术企业认定上面,核心重点还是要放在知识产权及科技成果转化上,这两部分的分值占到了60分。研究开发组织方面的得分,企业如果将指标材料准备充分的情况下,得到满分也不是问题。
还有什么关于高企方面的问题吗?欢迎咨询中芯国睿,中芯国睿顾问时刻在线为您解答~









