上海关于首次认定高新技术企业补贴?国家出台的高新企业政策,税收政策逐渐涵盖了自主创新活动的各个领域,进而推动了自主创新的发展,如针对高科技企业的各种税收政策。
上海关于首次认定高新技术企业补贴
1、入库培育企业可获得一次性培育支持,支持额度按照企业上一年度发生的研发费用10%确定,补助额不足20万的企业按20万元奖补,超过200万元的按200万元补助。
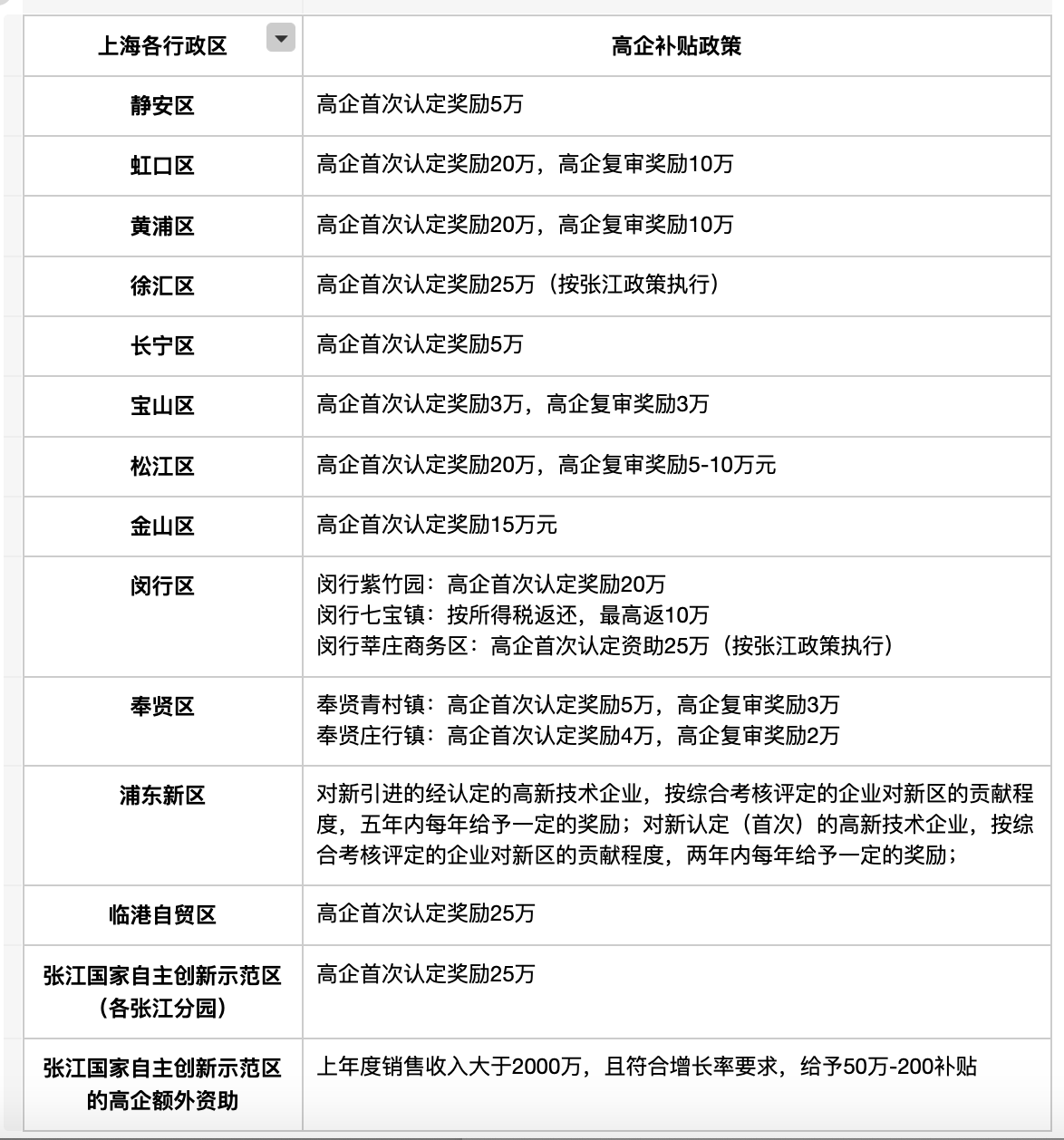
2、对于新认定、复审或落户的高新技术企业,上海各行政区分别给予额外奖励。

上海关于首次认定高新技术企业补贴
高新技术企业认定的税收优惠及好处
1、税收优惠:高新技术企业享受15%(认定前25%)的优惠所得税率.
2、财政支持:各级政府优先考虑给予企业科技项目财政资助.
3、用地方面:优先获得办公及工业用地,政府规定地方还可免费用地.
4、金融支持:
(1)银行每年从信贷总额中划出一定数额的贷款指标作为科技开发专项信贷资金,并在利率上给予优惠.
(2)具有融资优势和投资便利,高新技术可以作价入股.
(3)可以优先获批各大银行贷款等其他政府性资助项目、优惠项目.d、高新技术企业固定资产加速折旧.
5、其他:
(1)银行每年从信贷总额中划出一定数额的贷款指标作为科技开发专项信贷资金,并在利率上给予优惠.
(2)具有融资优势和投资便利,高新技术可以作价入股.
(3)可以优先获批各大银行贷款等其他政府性资助项目、优惠项目.









